首页  »  新闻资讯  »  公司新闻
创新·全维·领航——世纪康泰的眼科全维守护体系
发布:2025-05-21 来源:公司新闻 浏览:308


1首图原图.png图片

十余载风雨兼程

世纪康泰

眼科全维守护体系

创新·全维·领航

从一粒微光到璀璨星河,从技术突围到全链布局,世纪康泰用十余年光阴,以匠心与科技为笔,在中国眼科医疗的画卷上镌刻下"中国智造"的印记。这是一段关于"看见"的史诗,更是一场关乎光明的远征。

破茧·启程(2008-2015年)

--播撒光明的第一颗种子

2--------.png

在中国眼科高端耗材市场仍被进口品牌垄断。带着"让中国患者用上优质国产晶体"的初心,一群追光者开始了从零到一的跋涉。

4老厂房.png


5老照片.png



6厂房右面上.png


7厂房右下.png
8-----4条.png

  深耕·突围(2015-2020年)

击穿技术壁垒,书写国产荣光

8-----4条.png

2020年,世纪康泰以亲水球面人工晶状体三类医疗器械注册证打破国外品牌垄断,挺进京津冀3+6省、陕西10省联盟集采名录。从晶体到推注器、手术刀,在当年构建起国产为数不多的白内障手术全系解决方案,让"中国制造"成为眼科医生的底气。

8-----4条.png

 跨越·蝶变(2021-2023年)

创新加速度,开启黄金时代

8-----4条.png

厚积薄发间~

亲水非球面、全新一代疏水非球面晶体(预装&非预装)相继问世;

三焦点晶体斩获NMPA创新医疗器械,同年获得“天津市“中央引导地方科技发展资金项目”支持;

2023年全线产品中标国家集采......

当国投资本、海河基金、倚锋资本等重磅资本注入,一个民族品牌的上市征程已然启航。

12.png
13--2021.3.jpg

2021.3

国内首创镂空襻、625大光学区人工晶状体上市

2023.7

全新一代疏水预装非球面人工晶状体上市

14-2023.10.jpg
15--疏水国采成功中标(红色图).png

2023.11

全线人工晶状体产品中标第四批高值耗材国家集中采购名录

2023.10

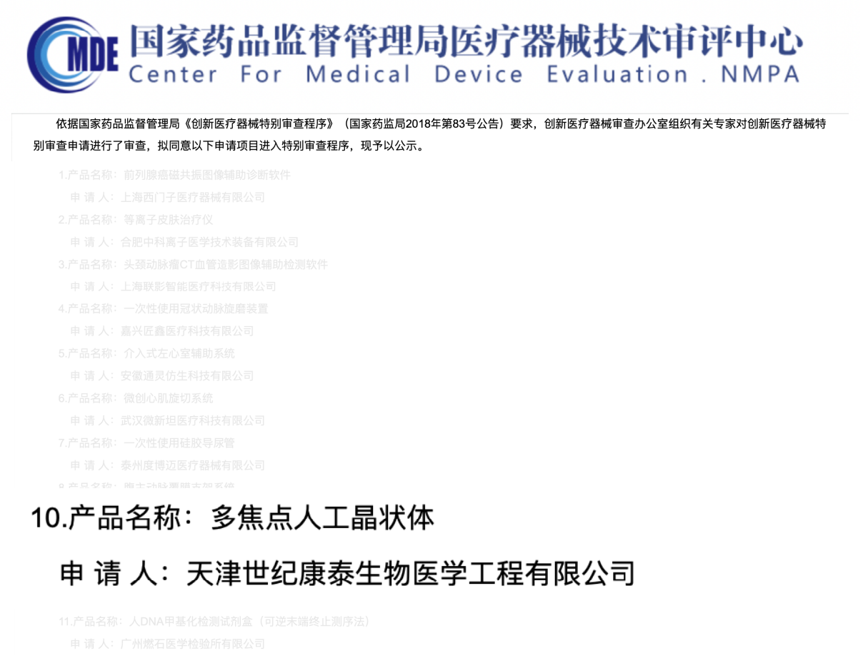
三焦点晶体获批NMPA创新医疗器械

16-药监局评审中心.png
17&18.png

破局·创新(2024年)

定义行业新高度

17&18.png

这一年,世纪康泰荣膺国家级"专精特新小巨人"企业认证,开启高质量发展新篇章~

景深延长型(EDOF)晶体获批NMPA创新医疗器械,同年再获”天津市公共卫生、生物医药科技重大专项项目“项目支持;

国内首创第2代非球面巩膜镜--美视季®惊艳登场;

“天津市创新型眼科光学技术重点实验室”正式获批~

昭示着世纪康泰从“制造”向“智造”的质变!

昭示着世纪康泰从"制造"向"智造"的质变。

19重磅喜讯红色图.png
20-药监局评审中心.jpg

2024.4 景深延长型(EDOF)人工晶状体获批NNPA创新医疗器械

21-巩膜镜.jpg

2024.8 国内首创第2代非球面巩膜镜上市


22-小巨人铜牌.jpg

2024.9 获批工信部“专精特新小巨人”称号

23重点实验室.jpg

2024.12 

获批天津市创新型眼科光学技术重点实验室

24&25---.png

 全维·领航(2025年)

 构筑眼健康生态长城

24&25---.png

随着全球首创的三焦点Plus人工晶状体的上市,世纪康泰眼科全维守护体系实现结构性跃升。从普惠型人工晶状体到三焦点Plus、EDOF高端晶体,从白内障到屈光矫正、视光干预,世纪康泰打造出覆盖"预防-治疗-康复"的全周期产品矩阵。当离焦镜、巩膜镜、角膜塑形镜形成视光防护网,世纪康泰给中国人的眼健康带来了全生命周期的立体化守护。

1

白内障系列产品

26三焦点.png

三焦点Plus人工晶状体

27 EDOF.png

EDOF人工晶状体

28大焦深.png

大焦深人工晶状体

单焦点晶体系列

29滑动1.jpg
29滑动2.jpg
29滑动3.jpg
29滑动4.jpg
29滑动5.jpg
30-1手术刀.jpg
30-2推注器.jpg
30-3导入头.jpg

2

视光系列产品

31-美世纪.jpg
32-美世纪下左上.jpg
32-美世纪下左下.jpg
32-美世纪下右上.jpg
32-美世纪下右下.jpg
33&34.png

未来·已来

让世界看见中国之光

33&34.png

从第一枚人工晶体的微光,到覆盖14亿人眼健康的星辰版图,世纪康泰用执着丈量时光,以创新定义未来。当全球每一条被照亮的视界里,都有中国智慧的烙印,这便是对坚守者最好的礼赞。

35新厂房.jpg
36--结束.png